来源:研究生部        发布日期: 2021-09-13
中共湖北省委党校从2004年开始独立招收硕士学位研究生,现有理论经济学、政治学一级学科硕士学位授权点2个,公共管理硕士(MPA)专业学位授权点1个,有二级学科硕士学位授权点8个,专业为政治经济学,人口、资源与环境经济学,宪法学与行政法学,政治学理论,中外政治制度,科学社会主义与国际共产主义运动,中共党史,马克思主义基本原理。
一、招生计划
2022年我校计划招收硕士研究生45名,其中全日制非定向就业学术学位硕士研究生25名、非全日制定向就业公共管理硕士(MPA)专业学位研究生20名。实际招生人数以国家下达的计划数为准。
我校《2022年招生专业目录及计划》公布的拟招生人数为计划招生数,仅供参考。各专业实际招生人数在复试时根据国家下达的正式招生计划和报名考试情况等进行调整(增加或减少),具体情况复试前在我校网站公布(https://www.hbdx.gov.cn)。
二、学制与学习形式
(一)学制
我校硕士研究生学制均为3年。
(二)学习形式
全日制硕士研究生全脱产、在校学习;非全日制硕士研究生非脱产学习,主要课程教学活动在中共湖北省委党校。
三、报考条件
(一)报名参加我校全日制学术学位硕士研究生招生考试的人员,须符合下列条件:
1.中华人民共和国公民。
2.拥护中国共产党的领导,品德良好,遵纪守法。
3.身体健康状况符合国家规定的体检要求。
4.考生学业水平必须符合下列条件之一:
(1)国家承认学历的应届本科毕业生(含普通高校、成人高校、普通高校举办的成人高等学历教育等应届本科毕业生)及自学考试和网络教育届时可毕业本科生。2022年9月1日前须取得国家承认的本科毕业证书或教育部留学服务中心出具的《国(境)外学历学位认证书》,否则录取资格无效。
(2)具有国家承认的大学本科毕业学历的人员。
(3)获得国家承认的高职高专毕业学历后满2年(从毕业后到2022年9月1日)或2年以上的,以及国家承认学历的本科结业生,且符合我校硕士研究生培养目标对考生提出的具体要求的人员,按本科毕业同等学力身份报考。
(4)已获硕士、博士学位的人员。
在校研究生报考须在报名前征得所在培养单位同意。
(二)报名参加非全日制公共管理硕士(MPA)专业学位研究生招生考试的人员,须符合下列条件:
1.符合报考条件(一)中第1、2、3各项的要求。
2.大学本科毕业后有3年以上工作经验的人员(从毕业到2022年9月1日,下同);或获得国家承认的高职高专毕业学历或大学本科结业后,达到大学本科毕业同等学力并有5年以上工作经验的人员;或已获硕士学位或博士学位后有2年以上工作经验的人员。
四、报名
报名包括网上报名和网上确认(现场确认)两个阶段。
(一)网上预报名
2021年9月24日至9月27日,每天9:00—22:00。
(二)网上报名
2021年10月5日至10月25日,每天9:00—22:00,考生可登录“中国研究生招生信息网”(公网网址:https://yz.chsi.com.cn,教育网址:https://yz.chsi.cn,以下简称“研招网”)浏览报考须知,并按教育部、省级教育招生考试机构、报考点以及我校网上公告要求报名。报名期间,考生可自行修改网上报名信息或重新填报报名信息,但一位考生只能保留一条有效报名信息。逾期不再补报,也不得修改报名信息。
网上报名阶段,未能通过学历(学籍)网上校验的考生,应在网上确认(现场确认)前完成学历(学籍)核验。
(三)网上确认(现场确认)
所有考生均应当在规定时间内在网上或到报考点指定地点现场核对并确认其网上报名信息,逾期不再补办。网上确认(现场确认)时间由各省级教育招生考试机构根据国家招生工作安排和本地区报考组织情况自行确定和公布。
(四)打印准考证
考生应当在2021年12月18日至12月27日期间,凭网报用户名和密码登录“研招网”下载打印《准考证》。《准考证》使用A4幅面白纸打印,正、反两面在使用期间不得涂改或书写。考生凭下载打印的《准考证》及有效居民身份证参加初试和复试。
五、初试
初试方式为笔试,每科考试时间为3小时。
(一)初试科目
1.全日制学术学位硕士研究生
设置4个单元考试科目:思想政治理论、外国语、业务课一和业务课二,满分分别为100分、100分、150分、150分。
2.非全日制公共管理硕士(MPA)专业学位研究生
设置2个单元考试科目:管理类综合能力、外国语,满分分别为200分、100分。
(二)初试时间
2021年12月25日至12月26日每天上午8:30-11:30,下午14:00-17:00。
12月25日上午 思想政治理论、管理类综合能力
12月25日下午 外国语
12月26日上午 业务课一
12月26日下午 业务课二
六、复试
(一)复试时间
2022年3月-4月。
(二)复试内容
1.外语听力口语测试。
2.以专业课笔试、综合面试等形式对考生的学科背景、基本素质、思维能力、创新能力等进行考察。
3.公共管理硕士(MPA)思想政治理论考试在复试中进行,成绩计入复试总成绩。
4.同等学力考生报考全日制学术学位硕士研究生,复试时须加试两门所报考专业的本科主干课程。
复试具体时间、地点、内容和形式,我校将通过官网和研招网公布。
七、调剂
调剂复试具体程序和要求按教育部和我校当年硕士研究生复试录取有关文件规定执行。
八、录取
录取时,我校招生计划将根据生源、导师组意见、考试情况等在各专业间调整,根据考生初试和复试成绩、思想政治表现、身心健康状况等择优录取。报考我校的硕士研究生采取学科专业和研究方向相结合的录取方法,考生报名时只需填报招生专业,不填写导师;待录取后,再进行导师和学生之间的双向选择。
九、体检
体检工作在拟录取后组织进行,体检结果符合《普通高等学校招生体检工作指导意见》(教学〔2003〕3号)文件要求的考生方能录取。
十、学费标准及奖助体系
(一)学费标准
1.全日制学术学位硕士研究生
学费收费标准:5000元/人/学年。
住宿及收费标准:2人/间,800元/人/学年。
2.非全日制公共管理硕士(MPA)专业学位研究生
学费收费标准:10000元/人/学年。可根据学生申请提供住宿,2人/间,800元/人/学年。
(二)奖助学金
按照国家和湖北省有关文件精神,我校为硕士研究生提供国家助学金、学业奖学金、科研奖学金、发表学术论文奖励、学术训练资助、困难补助等。
1.国家助学金
研究生国家助学金用于补助研究生基本生活支出,覆盖人事档案转入我校的、无固定收入的、纳入全国研究生招生计划的全日制非定向就业研究生。其资助标准为每生每年6000元,全年按10个月发放。
2.学业奖学金
为奖励支持研究生更好地完成学业,对我校在册且基本学制年限内的全日制非定向就业研究生设立学业奖学金。其奖励比例与额度为:
一等奖:奖励比例40%,奖励额度8000元/学年/人;
二等奖:奖励比例60%,奖励额度4000元/学年/人。
3.科研奖学金
为提升研究生学术素养,鼓励科研创新,我校每年对在科研方面取得优异成绩的学生给予奖励。奖励标准为:一等奖2000元,二等奖1500元,三等奖1000元。
4.发表学术论文奖励
学生在校期间,以第一作者身份在核心期刊及以上发表论文,每篇奖励3000—5000元。
5.研究生学术训练资助
鼓励研究生在导师指导下,参加省内外重要学术会议和研讨交流活动,按差旅费标准进行资助。
6.困难补助
对学习刻苦,生活困难且符合申请困难补助条件的学生给予一次性1000—2000元补助。
十一、咨询方式
单位代码:89642
单位名称:中共湖北省委党校
地址:湖北省武汉市盘龙城经济开发区汤云海路21号
邮政编码:430022
联系部门:研究生招生办公室
电话:027-85306835
工作邮箱:hbswdxyjsbzhk@163.com
监督投诉电话:027-85306893
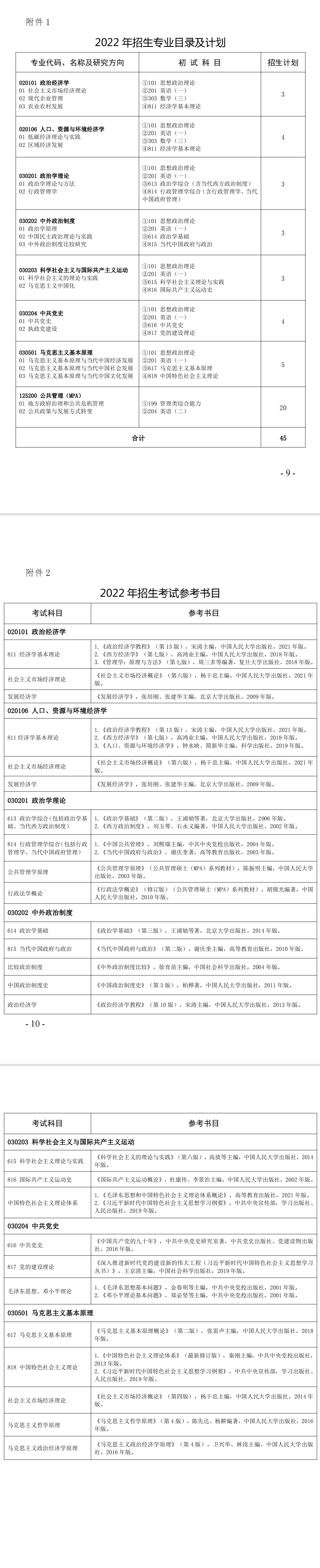
附件:1.2022年招生专业目录及计划
2.2022年招生考试参考书目
